
 |
| Headlight not coming up properly (Page 1/1) |
|
jon m
|
DEC 01, 12:24 PM
|
|
Hi - Here's the background to my issue which has happened to other members on here many moons ago.
around 2014 - I rebuilt the headlight motor using Rodney's Kit - (like all of his stuff it is top notch) and worked fine The car was driven mostly during the day and occasionally at night.
What I am experiencing is that the Driver's side light seems as though it retracts too much because sometimes it doesn't go up after a period of time however if I turn the knob on the top of the motor it will lift and springs back into action. I am pretty sure it is not an electrical issue.
Many thanks for any advice given Jon
|
|
|
Mickey_Moose
|
DEC 01, 01:12 PM
|
|
Helps if you post the year of your car as there are 2 types of motors.
Could be a limit switch issue if 1st Gen (84-86)[This message has been edited by Mickey_Moose (edited 12-01-2025).]
|
|
|
jon m
|
DEC 01, 01:44 PM
|
|
| quote | Originally posted by Mickey_Moose:
Helps if you post the year of your car as there are 2 types of motors.
Could be a limit switch issue if 1st Gen (84-86)
|
|
Good point @Mickey Moose
1987 GT I believe it was built in May of that year.
Jon[This message has been edited by jon m (edited 12-01-2025).]
|
|
|
Vintage-Nut
|
DEC 01, 02:26 PM
|
|
|
On the Gen 2 / '87-'88 system, the headlight SWITCH and the motors are the top issues... ------------------ Original Owner of a Silver '88 GT Under 'Production Refurbishment' @ 136k Miles
|
|
|
jon m
|
DEC 01, 07:01 PM
|
|
| quote | Originally posted by Vintage-Nut:
On the Gen 2 / '87-'88 system, the headlight SWITCH and the motors are the top issues...
|
|
Thank you Vintage-Nut - in the way I describe ?
Jon
|
|
|
82-T/A [At Work]
|
DEC 01, 10:22 PM
|
|
| quote | Originally posted by jon m:
Hi - Here's the background to my issue which has happened to other members on here many moons ago.
around 2014 - I rebuilt the headlight motor using Rodney's Kit - (like all of his stuff it is top notch) and worked fine The car was driven mostly during the day and occasionally at night.
What I am experiencing is that the Driver's side light seems as though it retracts too much because sometimes it doesn't go up after a period of time however if I turn the knob on the top of the motor it will lift and springs back into action. I am pretty sure it is not an electrical issue.
Many thanks for any advice given Jon
|
|
When you say you rebuilt it, you replaced the three white plastic bushings?
This video might also help:
|
|
|
Vintage-Nut
|
DEC 02, 12:44 AM
|
|
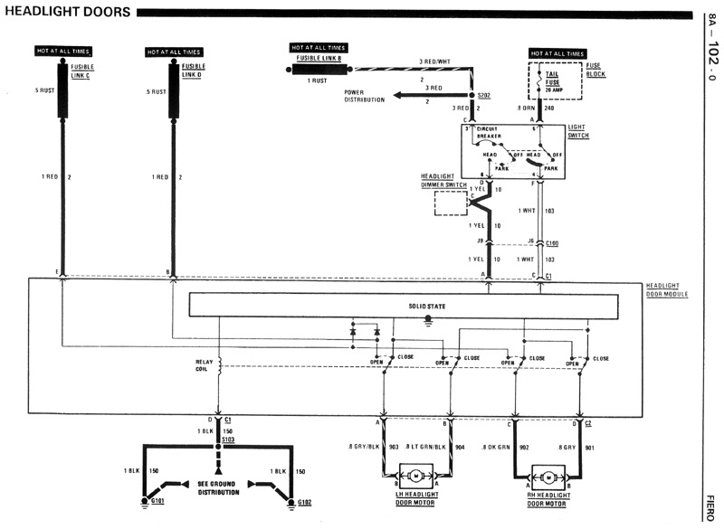
The Gen 2 system has three main components: the headlight switch, the control module under the left fender, and the headlight motors.
Members had reported that the headlight switch or the motors were their solutions; failed modules are rare.
Some were able to repair the motor; others brought new or remanufactured motors instead.
Fiero Gen 2 Headlight Motor Rebuild starts at the 5:00 minute mark... https://youtu.be/XEbRMW57bF0
Gen 2 Headlight Schematic also may help you to troubleshoot the issue:

------------------ Original Owner of a Silver '88 GT Under 'Production Refurbishment' @ 136k Miles
|
|
|
jon m
|
DEC 03, 01:42 PM
|
|
| quote | Originally posted by 82-T/A [At Work]:
When you say you rebuilt it, you replaced the three white plastic bushings?
This video might also help:
|
|
Yes - did the 3 plastic bushings with Rodney's Kit. Jon
|
|
|
jon m
|
DEC 03, 01:45 PM
|
|
| quote | Originally posted by Vintage-Nut:
The Gen 2 system has three main components: the headlight switch, the control module under the left fender, and the headlight motors.
Members had reported that the headlight switch or the motors were their solutions; failed modules are rare.
Some were able to repair the motor; others brought new or remanufactured motors instead.
|
|
Thank you for the Link Vintage-Nut - I think I will take out the light and go over the motor to double check that I haven't missed anything the first time around - the Passenger side is running perfect since I did it 3 or 4 years ago.
Jon[This message has been edited by jon m (edited 12-03-2025).]
|
|
|
1985 Fiero GT
|
DEC 03, 02:09 PM
|
|
| quote | Originally posted by jon m:
Thank you Vintage-Nut - in the way I describe ?
Jon |
|
The way you described is a common thing with the limit switches in gen 1, although I would probably think that a brush is loose or broken in the gen 2 motor (my gen 1 headlights were both non functional when I got my Fiero, but on the drive home, one headlight decided to pop itself back down, upon rebuild, both headlights had broken/missing/loose brushes in the motor, whatever movement happened when driving brought it in contact enough to go down. Sometimes moving the knob would make it "catch" a little bit, but that was extremely unreliable.)
|
|

 |